User Flow Diagrams¶
Introduction¶
This publication aims to provide insight into the user journey when using the wallet. This will be done with the help of user flows, which are divided into five sections of the wallet app:
- App Onboarding (Wallet Activation)
- PID Issuance
- Set eID Card PIN
- PID Inspection
- PID Presentation
The focus here is on the PID and its use under ideal conditions (happy path).
For reasons of clarity and ease of understanding in this documentation, error cases and the execution of edge cases have deliberately not been included in the user flow diagrams. These will be added to the UI documentation in the future.
In order to explain the user journey, an abstract form of a storyboard was used. This storyboard is divided into four lanes (see Fig. 1):
- Sub-Phases
- User Flow
- UI/UX Description
- Security and Regulation Notes
This provides the opportunity to clearly explain the user flow of the app while highlighting the individual aspects regarding UI/UX decisions and security/regulatory guidelines.
Descriptions of the individual lanes are provided using this graphic (see Fig. 1).
Fig. 1: Descriptions of the individual lanes in the adapted story board
The following graphic explains how to read these illustrations (see Fig. 2).
Fig. 2: How to read the story boards.
In addition, the following elements are used (see Fig. 3)
Fig. 3: Legend with overview of the elements used
Overview of the Wallet Screen Structure¶
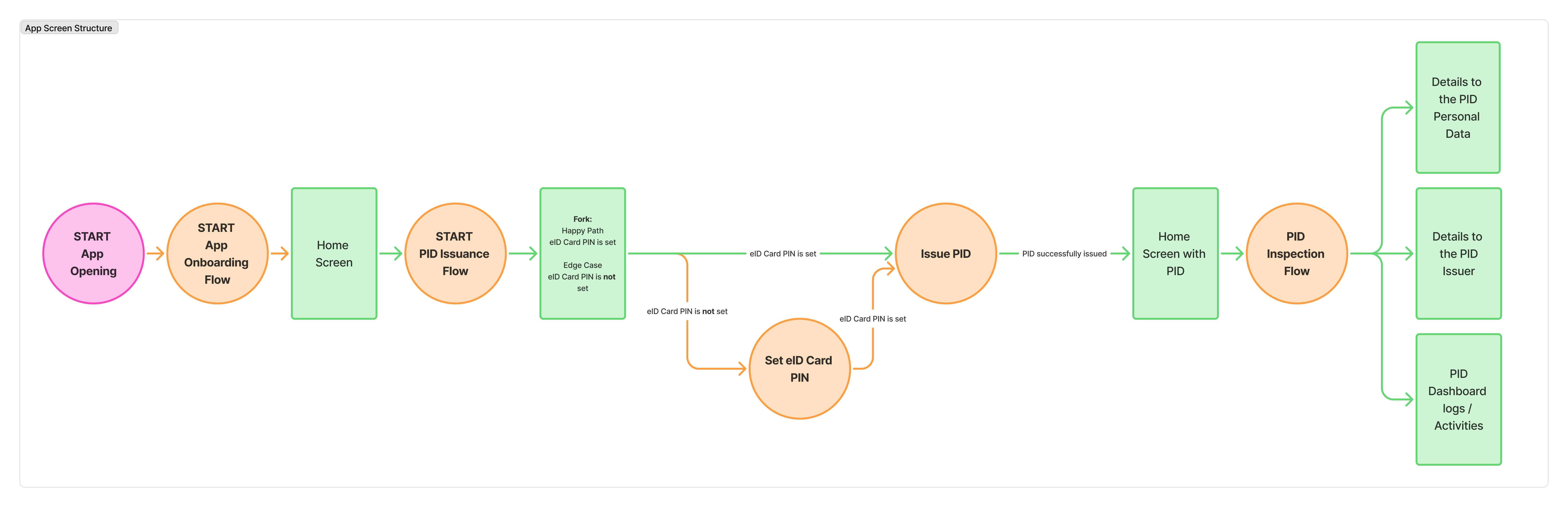
Before providing details on the individual user flows, Figure 4 serves to provide an overview and show the connections between the individual user flows within the entire app.
When the app is opened, the classic onboarding screens are displayed to provide details about the wallet. The user can then initiate PID issuance via the home screen. The decisive factor here is whether an eID card PIN has already been set or not. If it has been set, the user can issue the PID directly.
If it has not been set, the user can set the eID card PIN within the app and is then given the option to issue the PID directly.
Once this has been done successfully, the user can view the details of the PID and see further information via three sub-pages on personal data, information on the PID issuer, and the list of activities that have been carried out with the PID.
The PID presentation is not listed here because it is initiated outside the wallet flow.
Fig. 4: Wallet Screen Structure
Description of the App Onboarding Flow¶
The first storyboard describes the app onboarding process. This refers to the state where the app is opened and provides the user with initial information about the app and its features.
References regarding security and regulations for specific screens¶
[1] The use of the smartphone's unlock mechanism (platform authenticator) as a protective mechanism for the wallet. Link: Platform Authenticator
Description of the PID Issuance Flow¶
This storyboard describes the process for storing the PID. To do this, the user must have an ID card and know the corresponding PIN. After entering the ID card PIN, this ID must be read via the smartphone's NFC interface. A so-called wallet PIN must then be set, and the user has successfully created their PID.
The corresponding wallet PIN, which was set by the user, is the input that the user will use in the future to confirm the presentation of their PID.
References regarding security and regulations for specific screens¶
[2] Reference to the user's required consent for the issuance of the PID Link: Consent Issue PID
[3] Reference to the implementation regarding the need to scan the ID card only once Link: Scan ID Card
[4] Reference to the eID flow during PID issuance. Link: eID Flow
[5] Reference on setting up a wallet PIN for PID issuance. Link: Set up Wallet PIN
Description of the eID Card PIN Set Up Flow¶
If the user does not have the card PIN for their ID card, they can set it within the wallet. To do this, they can use the so-called PIN letter containing a transport PIN. This PIN letter is given to every citizen after they apply for an ID card. Once the user has set the card PIN for the ID card using the transport PIN, they can immediately issue the PID.
References regarding security and regulations for specific screens¶
[3] Reference to the implementation regarding the need to scan the ID card only once Link: Scan ID Card
[4] Reference to the eID flow during PID issuance. Link: eID Flow
Description of the PID Inspection Flow¶
After the user has issued the PID, they can view the details. This includes not only the stored personal data, but also information about the issuer of the PID and an overview of the activities where the PID has already been used.
References regarding security and regulations for specific screens¶
[6] Reference to the requirement to be able to report a problem. Link: Report a Problem
[7] Reference to the requirement to be able to request the deletion of data. Link: Request Data Deletion
Description of the PID Presentation Flow¶
With the issuance of the PID, the user is now able to present it to services for identification purposes, for example. The user can start this process via the service. Because the user wants to open a bank account with the service, for example, they are asked to identify themselves to the service with their wallet and PID. The user is redirected from the service page to the wallet app, where they must enter the wallet PIN to confirm the release of the PID and then see that they have successfully identified themselves.
The user flow displayed only takes into account interactions in the context of same device flows.

References regarding security and regulations for specific screens¶
[8] Reference to the PID presentation flow. Link: PID Presentation






